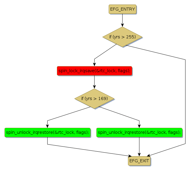
Instance Verification Kit (IVK)
spin lock @ [3693+36+/linux-3.19-rc1/include/asm-generic/rtc.h]
Instance Signature: rtc_lock
|
The Matching Pair Graph:
|
|
Function Name
|
Control Flow Graph (CFG)
|
Events Flow Graph (EFG)
|
Source Correspondence
|
|
__set_rtc_time
|
|
|
[3230+14+/linux-3.19-rc1/include/asm-generic/rtc.h]
|